作者:鸿儒经管发布时间:2020-07-22 15:29:38浏览次数:1787
华中科技大学坐落在湖北省武汉市,是国家教育部直属的全国重点大学,由原华中理工大学、同济医科大学、武汉城市建设学院于2000年5月26日合并成立,是首批列入国家“211工程”重点建设和“985工程”建设的大学,也是首批“双一流”建设高校。学校占地7000余亩,校园内树木葱茏,碧草如茵,环境优雅,景色秀丽,绿化覆盖率72%,被誉为“森林式大学”。 学院具有完整的学科体系,拥有理论经济学、应用经济学、统计学3个一级学科博士和硕士学位授予权(包含所有二级学科)以及金融和国际商务2个专业硕士点。西方经济学为国家重点二级学科,理论经济学和应用经济学为湖北省重点一级学科。还设有理论经济学和应用经济学博士后流动站。拥有一批高水平研究平台,包括两个省级人文社科重点研究基地(现代经济学研究中心、创新发展研究中心),两个研究院(张培刚发展研究院、国开行—华科大发展研究院),以及十多个研究中心和研究所。学院以西方经济学和数量经济学为主攻方向,高起点开展经济学教育和科研,在发展经济学、计量经济学等领域形成了鲜明的学科特色,为国家和区域发展提供了大量具有重要的学术生命力和社会影响力的科研成果。 学院师资力量雄厚,现有专任教师69人,其中教授22人,副教授23人。绝大多数教师具有博士学位和出国访问进修的经历,近几年引进了一批国际一流大学的博士,聘请了一批国内外著名经济学家为兼职教授。 经济学院在已故老一辈著名经济学家张培刚、林少宫等带领下,学科发展迅速,学术水平一流,已成为我国知名经济学院之一,已培养出一批学界、政界商界的优秀人才,其中涌现出一批国内外知名学者,被誉为“华中科技大学经济学家群现象”。
1 夏令营目的及意义
华中科技大学经济学院秉承开放、包容的育人理念,至今已成功举办十届。2020年经济学院优秀大学生暑期夏令营(以下简称“夏令营”),拟通过夏令营促进经济学科学术交流,加深全国学子与经济学院双向了解,提升经济学院学术品牌,搭建优秀学子展示平台,推进经济学院多学科交叉背景下的创新型研究人才引进和资源积累。同时,夏令营将作为2021级推荐免试研究生的主要考察方式,欢迎各位有意申请我院推荐免试研究生的同学报名参加。
2 夏令营介绍及待遇
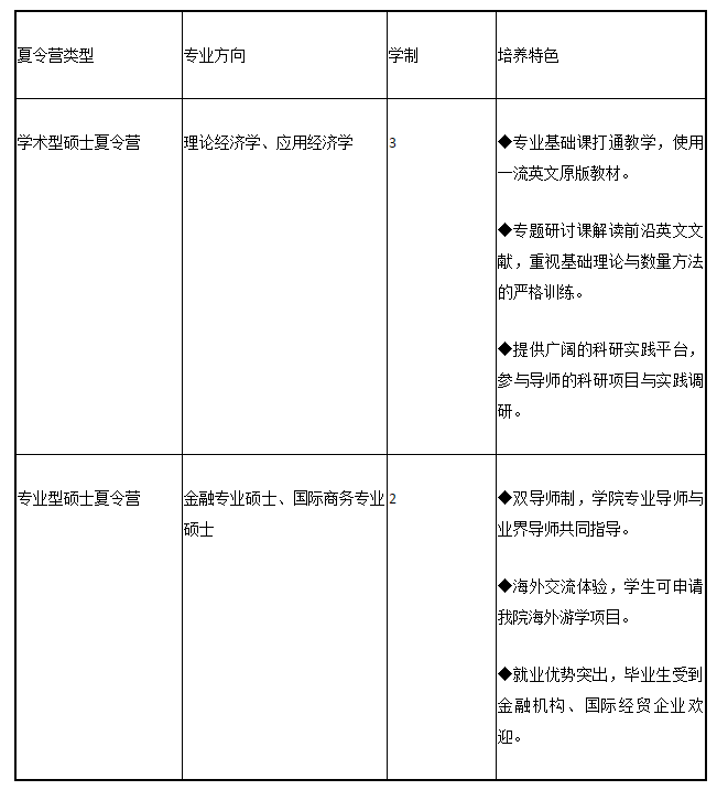
2020年夏令营将包括学术型硕士夏令营、专业型硕士夏令营两个分营。学术型硕士夏令营旨在招收有志于从事经济学术研究的优秀毕业生,入学一年可申请硕博连读;专业型硕士夏令营招收有志于在银行、证券、基金、外企及政府部门从事金融、国际商务领域工作的应用型优秀毕业生。在夏令营中表现突出的营员,将授予“优秀营员”称号,获得本科学校的推荐免试资格后可优先选择导师。
夏令营活动结束后,营员将获得华中科技大学经济学院颁发的电子版“华中科技大学经济学院优秀大学生暑期夏令营”活动结业证书。
3 夏令营规模及申请截止时间
举办时间:7月中下旬(具体时间后续再通知) 申请截止时间:7月10日24:00 营员人数:学术型硕士夏令营(100)、专业型硕士夏令营(50)
4 申请资格
(一)基本申请条件 (1)全国重点高校或财经类高校的经济、管理、数学及其他相关专业大三本科生,欢迎跨专业学生申请。 (2)所在学校进入“双一流”建设高校(原985高校)的学生,本科前三年(或前5学期)加权成绩在该校同年级专业前20%之内;所在学校进入“双一流”建设高校(原211高校)的学生,本科前三年(或前5学期)加权成绩在该校同年级专业前10%之内。 (3)申请学术型硕士要求对经济学有浓厚兴趣,有志于经济学研究工作,并有较强或潜在的研究能力。 (4)申请金融专业硕士要求本科专业为金融学或金融工程。 (5)具有良好的英语写作和表达能力,CET6成绩应在426分以上。 (二)优先考虑条件 (1)本科期间获得校级或以上科研类大赛前两名或团体第一名。 (2)科研项目主要参加者。 (3)曾在核心期刊上发表学术论文一篇以上。
5 奖助学金
(1)本科学校进入“一流大学”建设的高校、通过夏令营获得推荐免试录取资格的学术型硕士入学直接获得学院“学术励志奖学金”。 (2)推荐免试研究生第一学年直接获得华中科技大学一等学业奖学金。 (3)全日制硕士学位研究生在校期间享受国家助学金、导师助研津贴(学术型硕士),可申请国家奖学金、单项奖学金、学院各项奖助学金,可申请学校助管岗位、学院助管岗位、学院助教岗位等。

6 申请材料
(1)申请表(见附件)及个人简历; (2)成绩单、专业排名证明(不限格式,由院系或学校教务部门盖章); (3)两名副教授及以上级别老师推荐意见(不限格式); (4)获奖证书或参与科研项目证明; (5)国家英语四、六级考试成绩、或TOEFL成绩、或GRE/GMAT成绩; (6)申请人还可提交已发表的学术论文、出版物或原创性工作成果。
7 报名方式
(一)网上申请提交: 申请人把准备好的(1)-(6)申请材料分别扫描,再加身份证人像正面扫描件,一共7份文件合并到一份PDF文件中,PDF文件和邮件都以“夏令营+学校+姓名”形式命名,发送至:281500948@qq.com,申请时间:即日起至7月10日24:00。 (二)扫码填写报名表 申请人在提交电子版材料后,同样需要扫描下方二维码,如实填写报名表,如发现有不实信息,将会取消入营资格。
8 日程安排
本次夏令营全程采取线上形式,具体安排请耐心等待后续通知。
9 信息发布及咨询
入营名单确定后将通过邮件等方式通知到个人,夏令营相关信息将第一时间在经济学院网站学院通知栏目发布,同时华中科技大学经济学院官方微信公众号同步推送。 咨询电话:027-87542300 袁老师 报名的同学请加QQ群:348224329
